情報ダウンロード
補助金・助成金 情報

R7宮城県中小企業等デジタル

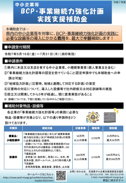
BCP事業継続力強化補助金

宮城県中小企業等補助金

【令和7年3月版】IT補助金

Win10サポート終了

MVB EDR

SKYSEA

サイバーセキュリティパック

Firebox T25
サポートジャケット

サポートジャケット1

サポートジャケット2

サポートジャケット3
サポートジャケット (アシストスーツ・パワーアシストスーツ・パワードスーツ)は荷物や重量物の持ち上げ・持ち下げの際にかかる腰の負担・身体の負担を軽減する目的で開発された商品です。
女性・高齢者等を含む多様な現場作業者の負担軽減、労働環境の改善に貢献します。
字幕表示システム「Cotopat(コトパット)」

Cotopatカタログ

Cotopatチラシ
音声をリアルタイムで認識し、文字‧図解‧動画をスクリーンやタブレットに表示するシステムです。 会話の聞き取りづらさを解消し、コミュニケーションを円滑化します。
サプライ商品

スパイラルメジャー チラシ

アルコールチェッカー

マイレット プラダン

メンテナンスオイル

シャチハタ手形身長形

HIPPOSハンギングランプ

ナカバヤシチェア拡販チラシ

カール料金箱お小遣い箱

KISPA厳選机上台

リヒトラブビジネスバッグ

三菱オリジナル作成チラシ

東京ミモレ 緊急対策110番

タテヨコ兼用クリップボード

キングジム新作ミニシリーズ

持ち運べるパンチ

持ち運べるブッククリップ

バイオ科学 熊一目散

積水テクノ成型プラバリア

ゼブラ ライトライトα

リヒト キーボードスタンド

シュレッダー用スプレー

折り畳み簡易トイレ

立てて使えるクリップボード





